Product Summary
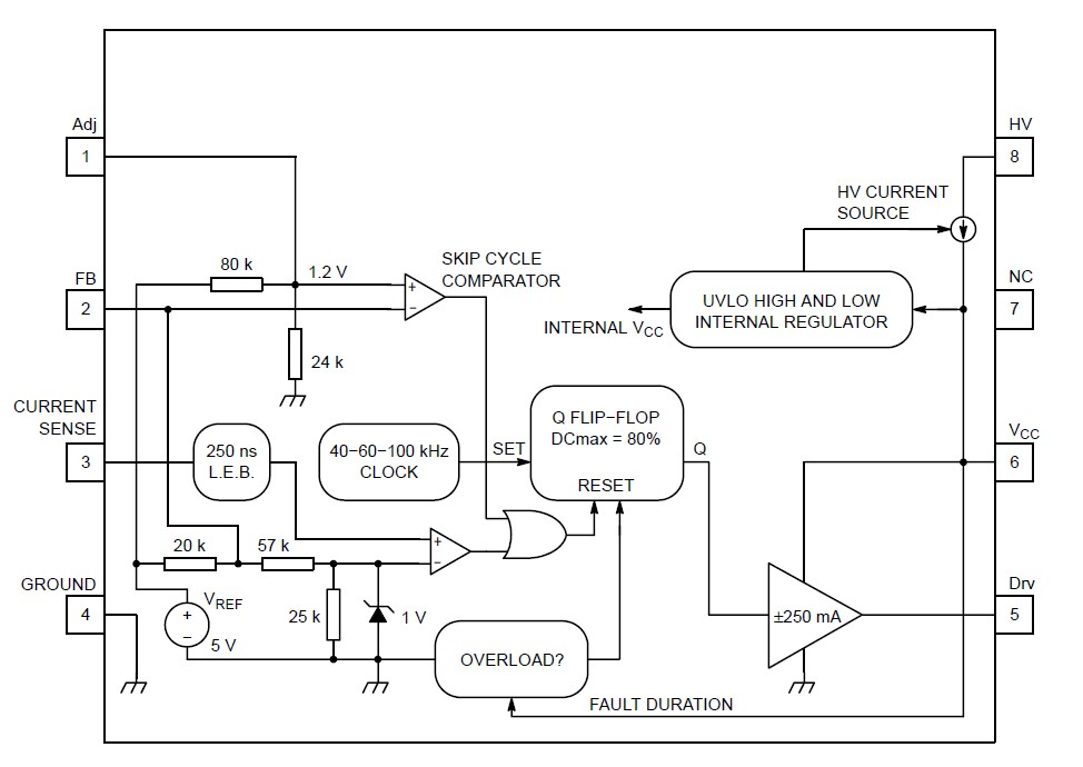
1200AP40 is a PWM current-mode controller for universal off-line supplies featuring low standby power. Housed in SOIC-8 or PDIP-8 package, the NCP1200A enhances the previous NCP1200 series by offering a reduced optocoupler current together with an increased drive capability. Due to its novel concept, the circuit allows the implementation of complete off-line AC-DC adapters, battery charger or a SMPS where standby power is a key parameter.
Parametrics
1200AP40 maximum ratings: (1)Power Supply Voltage VCC: 16 V; (2)Thermal Resistance Junction-to-Air, PDIP-8, Version, RθJA: 100℃/W; (3)Thermal Resistance Junction-to-Air, SOIC Version, RθJA: 178℃/W; (4)Maximum Junction Temperature, TJ(max): 150 ℃; (5)Temperature Shutdown: 145 ℃; (6)Storage Temperature Range: -60 to +150 ℃; (7)ESD Capability, HBM Model (All pins except VCC and HV): 2.0 kV; (8)ESD Capability, Machine Model: -200 V; (9)Maximum Voltage on Pin 8 (HV), Pin 6 (VCC) Grounded: -450 V; (10)Maximum Voltage on Pin 8 (HV), Pin 6 (VCC) Decoupled to Ground with 10 μF: 500 V; (11)Minimum Operating Voltage on Pin 8 (HV): 40 V
Features
1200AP40 features: (1)Pb-Free Packages are Available; (2)No Auxiliary Winding Operation; (3)Auto-Recovery Internal Output Short-Circuit Protection; (4)Extremely Low No-Load Standby Power; (5)Current-Mode Control with Skip-Cycle Capability; (6)Internal Temperature Shutdown; (7)Internal Leading Edge Blanking; (8)250 mA Peak Current Capability; (9)Internally Fixed Frequency at 40 kHz, 60 kHz and 100 kHz; (10)Direct Optocoupler Connection; (11)SPICE Models Available for TRANsient and AC Analysis; (12)Pin to Pin Compatible with NCP1200.
Diagrams


![]() |
![]() 1200 |
![]() Switchcraft |
![]() Phone Connectors JACK PANEL ASSEM |
![]() Data Sheet |
![]()
|
|
||||||||||||||
![]() |
![]() 120000 |
![]() Extech |
![]() Environmental Test Equipment PH METER ECONOMY |
![]() Data Sheet |
![]() Negotiable |
|
||||||||||||||
![]() |
![]() 1200-001003 |
![]() |
![]() CABLE KEYBOARD PS/2 2.5M 12/2200 |
![]() Data Sheet |
![]()
|
|
||||||||||||||
![]() |
![]() 120006-0014 |
![]() Molex |
![]() Cables (Cable Assemblies) M12-4P SINGLE END FEM STR |
![]() Data Sheet |
![]()
|
|
||||||||||||||
![]() |
![]() 120006-0021 |
![]() Molex |
![]() Cables (Cable Assemblies) M12-4P SINGLE END FEM 90DEG |
![]() Data Sheet |
![]()
|
|
||||||||||||||
![]() |
![]() 120011-0349 |
![]() Molex |
![]() Circular Metric Connectors WOODHEAD (8R8J40E02C3003) |
![]() Data Sheet |
![]()
|
|
||||||||||||||
(China (Mainland))












