Product Summary
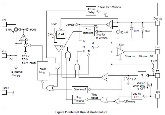
The 1377P is a PWM Current-Mode Controller for Free-Running Quasi-Resonant Operation. The 1377P combines a true current mode modulator and a demagnetization detector which ensures full borderline/critical Conduction Mode in any load/line conditions together with minimum drain voltage switching. Due to its inherent skip cycle capability, the 1377P enters burst mode as soon as the power demand falls below a predetermined level. As this happens at low peak current, no audible noise can be heard. For 1377P, an internal 8.0μs timer prevents the free-run frequency to exceed 100 kHz, while the skip adjustment capability lets the user select the frequency at which the burst foldback takes place.
Parametrics
1377P absolute maximum ratings: (1)Continuous Power Supply or Drive Voltage, VCC, Drv: 18 V; (2)Transient Power Supply Voltage, Duration < 10 ms, IVCC < 20mA, VCC Pulse: 25 V; (3)Maximum Voltage on all other pins except Pin 8 (HV), Pin 6 (VCC) and Pin 5 (Drv): -0.3 to 10 V; (4)Maximum Current into all pins except VCC (6), HV (8) and Demag (1) when 10 V ESD diodes are activated: 5.0 mA; (5)Maximum Current in Pin 1, Idem: +3.0/.2.0 mA; (6)Thermal Resistance, Junction-to-Case, RθJC: 57℃/W; (7)Thermal Resistance, Junction-to-Air, SOIC Version, RθJA: 178℃/W; (8)Thermal Resistance, Junction-to-Air, PDIP Version, RθJA: 100℃/W; (9)Maximum Junction Temperature, TJMAX: 150℃; (10)Temperature Shutdown: 155℃; (11)Hysteresis in Shutdown: 30℃; (12)Storage Temperature Range: -60 to +150℃; (13)ESD Capability, HBM Model (All pins except VCC and HV): 2.0 kV; (14)ESD Capability, Machine Model: 200 V; (15)Maximum Voltage on Pin 8 (HV), Pin 6 (VCC) Decoupled to Ground with 10μF, VHV: 500 V.
Features
1377P features: (1)Free-Running Borderline/Critical Mode Quasi-Resonant Operation; (2)Latched Overvoltage Protection; (3)Auto-Recovery Short-Circuit Protection Via UVLO Crossover; (4)External Latch Triggering, e.g. Via Overtemperature Signal; (5)Current-Mode with Adjustable Skip Cycle Capability; (6)Internal 1.0 ms Soft-Start; (7)Internal Temperature Shutdown; (8)Internal Leading Edge Blanking; (9)500 mA Peak Current Source/Sink Capability; (10)Under Voltage Lockout Level of 12.5 V (On) and 7.5 V (Min); (11)Direct Optocoupler Connection; (12)SPICE Models Available for TRANsient Analysis; (13)Internal Minimum TOFF; (14)Pb-Free Packages are Available.
Diagrams

![]() |
![]() 13770 |
![]() |
![]() BAG EMI/RFI MVB 6MIL 18X24 |
![]() Data Sheet |
![]()
|
|
||||||||||||
![]() |
![]() 1377016-1 |
![]() |
![]() PC CARD RETAINER |
![]() Data Sheet |
![]() Negotiable |
|
||||||||||||
![]() |
![]() 1377074-1 |
![]() TE Connectivity |
![]() Headers & Wire Housings |
![]() Data Sheet |
![]() Negotiable |
|
||||||||||||
![]() |
![]() 1377142-2 |
![]() TE Connectivity / AMP |
![]() IC & Component Sockets PUSH BUTTON OVAL-BLK |
![]() Data Sheet |
![]()
|
|
||||||||||||
![]() |
![]() 13771603 |
![]() Delphi Connection Systems |
![]() Automotive Connectors TERM DUCON 480AG FEM |
![]() Data Sheet |
![]()
|
|
||||||||||||
![]() |
![]() 13771605 |
![]() Delphi Connection Systems |
![]() Automotive Connectors TERM DUCON 480 AG FEM ASY |
![]() Data Sheet |
![]()
|
|
||||||||||||
(China (Mainland))








