Product Summary
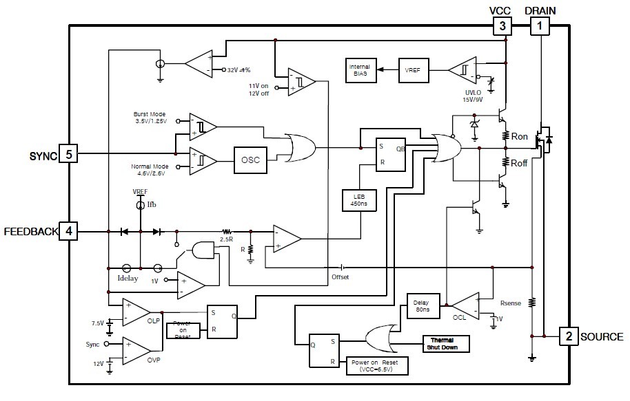
The 5Q1265RF is specially designed for an off-line SMPS with minimal external components. The device consists of high voltage power SenseFET and current mode PWM controller IC. PWM controller features integrated fixed oscillator, under voltage lock out, leading edge blanking, optimized gate turn-on/turn-off driver, thermal shut down protection, over voltage protection, temperature compensated precision current sources for loop compensation and fault protection circuit.
Parametrics
5Q1265RF absolute maximum ratings: (1)Drain-Gate Voltage(RGS=1MΩ) VDGR: 650 V; (2)Gate-Source(GND) Voltage VGS: ±30 V; (3)Drain Current Pulsed IDM: 48 ADC; (4)Continuous Drain Current (Tc = 25℃) ID: 12 ADC; (5)Continuous Drain Current (Tc = 100℃) ID: 8.4 ADC; (6)Single Pulsed Avalanch Current(Energy) IAS(EAS): 30(950) A(mJ); (7)Maximum Supply Voltage VCC,MAX: 40 V; (8)Operating Junction Temperature. TJ: +160 ℃; (9)Operating Ambient Temperature. TA: -25 to +85 ℃.
Features
5Q1265RF features: (1)Quasi Resonant Converter Controller; (2)Internal Burst Mode Controller for Stand-by Mode; (3)Pulse by Pulse Current Limiting; (4)Over Current Latch Protection; (5)Over Voltage Protection (Vsync: Min. 11V); (6)Internal Thermal Shutdown Function; (7)Under Voltage Lockout; (8)Internal High Voltage Sense FET; (9)Auto-Restart Mode.
Diagrams

 (China (Mainland))
 (China (Mainland)) 
                         
                        
 
                                    




