Product Summary
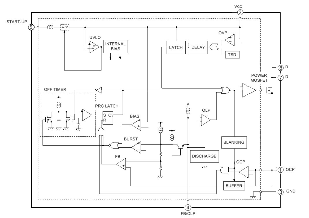
The A6151 is a PRC topology (fixed off-time) regulator specifically designed to satisfy the requirements for increased integration and reliability in flyback converters. It incorporates a primary control and drive circuit with avalanche-rated power MOSFETs. The A6151 features higher switching current and avalanche-energy ratings and lower on-resistance.
Parametrics
A6151 absolute maximum ratings: (1)Control Supply Voltage, VCC: 35 V; (2)Drain-Source Voltage, VDSS: 650 V; (3)Drain Switching Current, ID: 2.5 A; (4)Peak Drain Switching Current, IDM: 2.5 A; (5)Single-Pulse Avalanche Energy, EAS: 72 mJ; (6)Start-Up-Pin Voltage Range, Vstartup: -0.3 V to +600 V; (7)OCP Voltage Range, VOCP: -0.5 V to +6 V; (8)FB/OLP Voltage Range, VFB/OLP: -0.5 V to +10 V; (9)MOSFET Channel Temp., TJ: +150℃; (10)Internal Frame Temp., TF: +125℃; (11)Storage Temperature Range, TS: -40℃ to +125℃.
Features
A6151 features: (1)Rugged 650 V Avalanche-Rated MOSFET Simplified Surge Absorption No VDSS Derating Required; (2)Choice of rDS(on) (3.95 Ω or 6 Ω maximum); (3)Two Operational Modes by Automatic Switching: PRC Mode for Normal Operation; Burst Mode for Stand-By Operation or Light Loads; (4)Built-In Leading Edge Blanking; (5)Low Start-Up Current Start-Up Circuit Disabled in Operation; (6)Low Operating Current (1.5 mA typ); (7)Automatic Burst Stand-By(intermittent operation)Input Power <0.1 W at No Load.
Diagrams

![]() |
![]() A615 |
![]() |
![]() 72"STAINLESS STEEL BRAIDED HOSE |
![]() Data Sheet |
![]()
|
|
||||||||||||
![]() |
![]() A6150 |
![]() Antenova |
![]() Antennas Impexa Left 2.4 GHz 2.3 & 2.5 GHz WiMAX |
![]() Data Sheet |
![]()
|
|
||||||||||||
![]() |
![]() A6150-U1 |
![]() Antenova |
![]() Antennas Reference Board for Impexa 2.4 GHz Left |
![]() Data Sheet |
![]()
|
|
||||||||||||
![]() |
![]() A615308 |
![]() Other |
![]() |
![]() Data Sheet |
![]() Negotiable |
|
||||||||||||
![]() |
![]() A6155 |
![]() Other |
![]() |
![]() Data Sheet |
![]() Negotiable |
|
||||||||||||
![]() |
![]() A615881 |
![]() TE Connectivity / Q-Cees |
![]() Wire Identification RMA TAG |
![]() Data Sheet |
![]()
|
|
||||||||||||
(China (Mainland))










