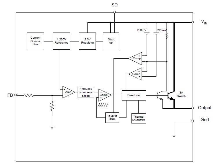
Product Summary
The AP1501-50 is a 150KHz, 3A PWM buck DC/DC converter. It is a monolithic IC that design for a step-down DC/DC converter, and own the ability of driving a 3A load without additional transistor component. Due to reducing the number of external components, the board space can be saved easily. The external shutdown function can be controlled by logic level and then come into standby mode. The internal compensation makes feedback control have good line and load regulation without external design. The applications of the AP1501-50 include: (1)Simple High-efficiency step-down regulator; (2)On-card switching regulators; (3)Positive to negative converter.
Parametrics
AP1501-50 absolute maximum ratings: (1)VCC Supply Voltage: +45 V; (2)VSD ON/OFF Pin input Voltage: -0.3 to +40 V; (3)VFB Feedback Pin Voltage: -0.3 to +40 V; (4)VOUT Output Voltage to Ground: -1 V; (5)TST Storage Temperature: -65 to +150 ℃; (6)TOP Operating Junction Temperature: -40 to +125 ℃; (7)TmJ Maximum Junction Temperature: 150 ℃; (8)VOP Operating Voltage: +4.5 to +40 V.
Features
AP1501-50 features: (1)Output voltage: 3.3V, 5V, 12V and adjustable output version; (2)Adjustable version output voltage range, 1.23V to 37V±4%; (3)150Khz ±15% fixed switching frequency; (4)Voltage mode non-synchronous PWM control; (5)Thermal-shutdown and current-limit protection; (6)ON/OFF shutdown control input; (7)Operating voltage can be up to 40V; (8)Output load current: 3A; (9)TO220-5L TO220-5L(R) and TO263-5L packages; (10)Low power standby mode; (11)Built-in switching transistor on chip; (12)Lead Free Finish/RoHS Compliant.
Diagrams

| Image | Part No | Mfg | Description | ![]() |
Pricing (USD) |
Quantity | ||||||||||||
|---|---|---|---|---|---|---|---|---|---|---|---|---|---|---|---|---|---|---|
![]() |
![]() AP1501-50K5A |
![]() Diodes Inc. |
![]() DC/DC Switching Converters 5.0V 3.0A |
![]() Data Sheet |
![]()
|
|
||||||||||||
![]() |
![]() AP1501-50K5G-13 |
![]() Diodes Inc. |
![]() DC/DC Switching Converters BUCK CONV PWM 150KHz 3A 4.5-40V 1.23V |
![]() Data Sheet |
![]()
|
|
||||||||||||
![]() |
![]() AP1501-50K5G-U |
![]() Diodes Inc. |
![]() DC/DC Switching Converters 3A DC/DC CONV 150Khz 400V ESD +45 Vcc |
![]() Data Sheet |
![]()
|
|
||||||||||||
![]() |
![]() AP1501-50K5L-13 |
![]() Diodes Inc. |
![]() DC/DC Switching Converters SW REG CNV BUCK ASYN 150K 1.4-40V 5.0V |
![]() Data Sheet |
![]()
|
|
||||||||||||
![]() |
![]() AP1501-50K5L-U |
![]() Diodes Inc. |
![]() DC/DC Switching Converters SW REG CNV BUCK ASYN 150K 1.4-40V 5.0V |
![]() Data Sheet |
![]() Negotiable |
|
||||||||||||
![]() |
![]() AP1501-50K5LA |
![]() Diodes Inc. |
![]() DC/DC Switching Converters 5.0V 3.0A |
![]() Data Sheet |
![]() Negotiable |
|
||||||||||||
![]() |
![]() AP1501-50T5L-U |
![]() Diodes Inc. |
![]() DC/DC Switching Converters SW REG CNV BUCK ASYN 150K 1.4-40V 5.0V |
![]() Data Sheet |
![]()
|
|
||||||||||||
![]() |
![]() AP1501-50T5RL-U |
![]() Diodes Inc. |
![]() DC/DC Switching Converters BUCK CONV BIPOLAR 150KHZ 3.0A 4.5V-40V |
![]() Data Sheet |
![]()
|
|
||||||||||||
(China (Mainland))











