Product Summary
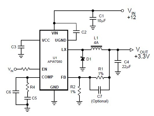
The APW7080 is a 4A, asynchronous, step-down converter with integrated 80mW P-channel MOSFET. The device, with current-mode control scheme, can convert 4.5~26V input voltage to the output voltage adjustable from 0.8 to 90% VIN to provide excellent output voltage regulation. The APW7080 regulates the output voltage in automatic PSM/PWM mode operation, depending on the output current, for high efficiency operation over light to full load current. The applications of APW7080 include: (1)LCD Monitor / TV; (2)Set-Top Box; (3)Portable DVD; (4)Wireless LAN; (5)ADSL, Switch HUB; (6)Notebook Computer; (7)Step-down Converters Requiring High Efficiency and 4A Output Current.
Parametrics
APW7080 absolute maxing ratings: (1)VIN VIN Supply Voltage (VIN to GND): -0.3 ~ 30V; (2)VLX LX to GND Voltage > 100ns: -2 ~ VIN+0.3V; < 100ns: -5 ~ VIN+6V; (3)VCC VCC Supply Voltage (VCC to GND): VIN > 6.2V: -0.3 ~ 6.5V; VIN ≤ 6.2V: < VIN+0.3V; (4)VUGND_GND UGND to GND Voltage: -0.3 ~ VIN+0.3V; (5)VVIN_UGND VIN to UGND Voltage: -0.3 ~ 6.5V; EN to GND Voltage: -0.3 ~ 20V; FB, COMP to GND Voltage: -0.3 ~ VCC+0.3V.
Features
APW7080 features: (1)Wide Input Voltage from 4.5V to 26V; (2)Output Current up to 4A; (3)Adjustable Output Voltage from 0.8V to 90%VIN: 0.8V Reference Voltage; ±2.5% System Accuracy; (4)80mW Integrated P-Channel Power MOSFET; (5)High Efficiency up to 91%: Pulse-SkippingMode (PSM)/PWMModeOperation; (6)Current-Mode Operation: Stable with Ceramic Output Capacitors; Fast Transient Response; (7)Power-On-Reset Monitoring; (8)Fixed 380kHz Switching Frequency in PWMMode; (9)Built-in Digital Soft-Start; (10)Output Current-Limit Protection with Frequency Foldback; (11)70%Undervoltage Protection; (12)Over-Temperature Protection; (13)<5mA Quiescent Current during Shutdown; (14)Thermal-Enhanced SOP-8P Package; (15)Lead Free and Green Devices Available(RoHS Compliant).
Diagrams

| Image | Part No | Mfg | Description | ![]() |
Pricing (USD) |
Quantity | ||||
|---|---|---|---|---|---|---|---|---|---|---|
![]() |
![]() APW7080 |
![]() Other |
![]() |
![]() Data Sheet |
![]() Negotiable |
|
||||
| Image | Part No | Mfg | Description | ![]() |
Pricing (USD) |
Quantity | ||||
![]() |
![]() APW7000 |
![]() Other |
![]() |
![]() Data Sheet |
![]() Negotiable |
|
||||
![]() |
![]() APW7001 |
![]() Other |
![]() |
![]() Data Sheet |
![]() Negotiable |
|
||||
![]() |
![]() APW7004 |
![]() Other |
![]() |
![]() Data Sheet |
![]() Negotiable |
|
||||
![]() |
![]() APW7008 |
![]() Other |
![]() |
![]() Data Sheet |
![]() Negotiable |
|
||||
![]() |
![]() APW7035A |
![]() Other |
![]() |
![]() Data Sheet |
![]() Negotiable |
|
||||
![]() |
![]() APW7036 |
![]() Other |
![]() |
![]() Data Sheet |
![]() Negotiable |
|
||||
(China (Mainland))









