Product Summary
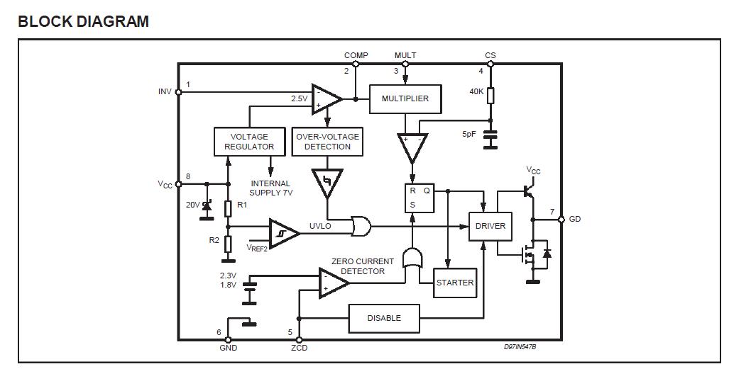
The L6561D is a Power Factor Corrector. Fully compatible with the standard version, the L6561D has a superior performant multiplier making the L6561D capable of working in wide input voltage range applications (from 85V to 265V) with an excellent THD. Furthermore the start up current has been reduced at few tens of mA and a disable function has been implemented on the ZCD pin, guaranteeing lower current consumption in stand by mode. The totem pole output stage is capable of driving a Power MOS or IGBT with source and sink currents of +/- 400mA. The L6561D is operating in transition mode and it is optimised for Electronic Lamp Ballast application, AC-DC adaptors and SMPS.
Parametrics
L6561D absolute maximum ratings: (1)IVcc, pin 8, ICC + IZ: 30 mA; (2)IGD, pin 7, Output Totem Pole Peak Current (2μs): ±700 mA; (3)INV, comp mult, pin 1, 2, 3, Analog Inputs & Outputs: -0.3 to 7 V; (4)CS, pin 4, Current Sense Input: -0.3 to 7 V; (5)ZCD, pin 5, Zero Current Detector: 50 (source)mA, -10 (sink)mA; (6)Ptot, Power Dissipation @Tamb = 50℃: 0.65W; (7)Tj, Junction Temperature Operating Range: -25 to 150℃; (8)Tstg Storage Temperature -55 to 150℃.
Features
L6561D features: (1)very precise adjustable output overvoltageprotection; (2)micropowerstart-upcurrent (50matyp.); (3)verylow operating supply current (4mA TYP.); (4)internal start-up timer; (5)current sense filter on chip; (6)disable function; (7)1% precision (@ Tj = 25℃) internal reference voltage; (8)transition mode operation; (9)totem pole output current: ±400mA; (10)DIP8/SO8 packages.
Diagrams

| Image | Part No | Mfg | Description | ![]() |
Pricing (USD) |
Quantity | ||||||||||||
|---|---|---|---|---|---|---|---|---|---|---|---|---|---|---|---|---|---|---|
![]() |
![]() L6561D013TR |
![]() STMicroelectronics |
![]() Power Factor Correction ICs Wide Input Voltage |
![]() Data Sheet |
![]()
|
|
||||||||||||
![]() |
![]() L6561DTR |
![]() Other |
![]() |
![]() Data Sheet |
![]() Negotiable |
|
||||||||||||
![]() |
![]() L6561D |
![]() STMicroelectronics |
![]() Power Factor Correction ICs Wide Input Voltage |
![]() Data Sheet |
![]() Negotiable |
|
||||||||||||
(China (Mainland))










