Product Summary
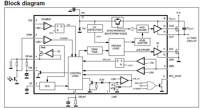
The L6599D is a double-ended controller specific for the resonant half-bridge topology. The L6599D provides 50% complementary duty cycle: the high-side switch and the low-side switch are driven ON 180°out-of-phase for exactly the same time. To drive the high-side switch with the bootstrap approach, the L6599D incorporates a high-voltage floating structure able to withstand more than 600V with a synchronous-driven high-voltage DMOS that replaces the external fast-recovery bootstrap diode. The L6599D enables the designer to set the operating frequency range of the converter by means of an externally programmable oscillator.
Parametrics
L6599D absolute maximum ratings: (1)VBOOT, pin 16 Floating supply voltage: -1 to 618 V; (2)VOUT, pin 14 Floating ground voltage: -3 to VBOOT -18 V; (3)dVOUT/dt, pin 14 Floating ground max. slew rate: 50 V/ns; (4)VCC, pin 12 IC Supply voltage (ICC ≤ 25 mA): Self-limited V; (5)VPFC_STOP, pin 9 Maximum voltage (pin open): -0.3 to VCC V; (6)IPFC_STOP, pin 9 Maximum sink current (pin low): Self-limited A; (7)VLINEmax, pin 7 Maximum pin voltage (Ipin ≤ 1mA): Self-limited V; (8)IRFmin, pin 4 Maximum source current: 2 mA; (9)pin 1 to 6, 8 Analog inputs & outputs: -0.3 to 5 V.
Features
L6599D features: (1)50% duty cycle, variable frequency control of resonant half-bridge; (2)High-accuracy oscillator; (3)Up to 500kHz operating frequency; (4)Two-level OCP: frequency-shift and latched shutdown; (5)Interface with PFC controller; (6)Latched disable input; (7)Burst-mode operation at light load; (8)Input for power-ON/OFF sequencing or brownout protection; (9)Non-linear soft-start for monotonic output voltage rise; (10)600V-rail compatible high-side gate driver with integrated bootstrap diode and high dV/dt immunity; (11)-300/800mA high-side and low-side gate drivers with UVLO pull-down; (12)DIP-16, SO-16N packages.
Diagrams

| Image | Part No | Mfg | Description | ![]() |
Pricing (USD) |
Quantity | ||||
|---|---|---|---|---|---|---|---|---|---|---|
![]() |
![]() L6599DTR |
![]() STMicroelectronics |
![]() Soft Switching PWM Controllers Hi Vltg resonant Controller |
![]() Data Sheet |
![]() Negotiable |
|
||||
![]() |
![]() L6599D |
![]() STMicroelectronics |
![]() Soft Switching PWM Controllers Hi Vltg resonant Controller |
![]() Data Sheet |
![]() Negotiable |
|
||||
(China (Mainland))









