Product Summary
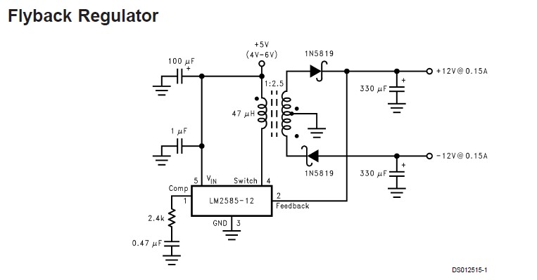
The LM2585S-ADJ P+ regulator is a monolithic integrated circuit specifically designed for flyback, step-up (boost), and forward converter applications. The LM2585S-ADJ P+ is available in 4 different output voltage versions: 3.3V, 5.0V, 12V, and adjustable. Requiring a minimum number of external components, the regulator LM2585S-ADJ P+ is cost effective, and simple to use. Included in the datasheet is typical circuit of boost and flyback regulator. Also listed is selector guides for diode and capacitor and a family of a standard inductor and flyback transformer designed to work with the switching regulator. The power switch LM2585S-ADJ P+ is a 3.0A NPN device that can stand-off 65V. Protecting the power switch are current and thermal limiting circuits, and an undervoltage lockout circuit. This IC LM2585S-ADJ P+ contains a 100 kHz fixed-frequency internal oscillator that permits the use of small magnetics. Other features include soft start mode to reduce in-rush current during start up, current mode control for improved rejection of input voltage and output load transients and cycle-by-cycle current limiting. An output voltage tolerance of ±4%, within specified input voltages and output load conditions, is guaranteed for the power supply system.
Parametrics
LM2585S-ADJ P+ absolute maximum ratings: (1)Input Voltage -0.4V ≤ VIN ≤ 45V; (2)Switch Voltage -0.4V ≤ VSW ≤ 65V; (3)Switch Current (Note 2) Internally Limited; (4)Compensation Pin Voltage -0.4V ≤ VCOMP ≤ 2.4V; (5)Feedback Pin Voltage -0.4V ≤ VFB ≤ 2 VOUT; (6)Storage Temperature Range -65℃ to +150℃; (7)Lead Temperature (Soldering, 10 sec.) 260℃; (8)Maximum Junction Temperature: 150℃; (9)Power Dissipation: Internally Limited; (10)Minimum ESD Rating (C = 100 pF, R = 1.5 kW): 2kV.
Features
LM2585S-ADJ P+ features: (1)Requires few external components; (2)Family of standard inductors and transformers; (3)NPN output switches 3.0A, castand off 65V; (4)Wide input voltage range: 4V to 40V; (5)Current-mode operatiofor improved transient response, line regulation, and current limit; (6)100 kHz switching frequency; (7)Internal soft-start functioreduces in-rush current during start-up; (8)Output transistor protected by current limit, undervoltage lockout, and thermal shutdown; (9)System Output Voltage Tolerance of ±4% max over line and load conditions.
Diagrams

![]() |
![]() LM250 |
![]() Other |
![]() |
![]() Data Sheet |
![]() Negotiable |
|
||||||||||||
![]() |
![]() LM25005EVAL |
![]() National Semiconductor (TI) |
![]() Power Management IC Development Tools LM25005 EVAL BOARD |
![]() Data Sheet |
![]()
|
|
||||||||||||
![]() |
![]() LM25005MH |
![]() National Semiconductor (TI) |
![]() Switching Converters, Regulators & Controllers |
![]() Data Sheet |
![]()
|
|
||||||||||||
![]() |
![]() LM25005MH/NOPB |
![]() National Semiconductor (TI) |
![]() DC/DC Switching Regulators 42V,2.5A STEP-DOWN SWITCHING REG |
![]() Data Sheet |
![]()
|
|
||||||||||||
![]() |
![]() LM25005MHX |
![]() National Semiconductor (TI) |
![]() Switching Converters, Regulators & Controllers |
![]() Data Sheet |
![]()
|
|
||||||||||||
![]() |
![]() LM25005MHX/NOPB |
![]() National Semiconductor (TI) |
![]() Switching Converters, Regulators & Controllers |
![]() Data Sheet |
![]()
|
|
||||||||||||
(China (Mainland))









