Product Summary
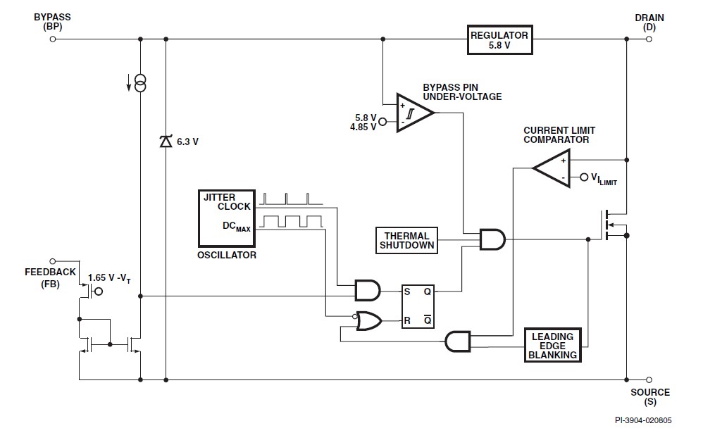
The LNK302DN is specifically designed to replace all linear and capacitor-fed (cap dropper) non-isolated power supplies in the under 360 mA output current range at equal system cost while offering much higher performance and energy efficiency. The LNK302DN integrates a 700 V power MOSFET, oscillator, simple On/Off control scheme, a high voltage switched current source, frequency jittering, cycle-by-cycle current limit and thermal shutdown circuitry onto a monolithic IC. The startup and operating power of the LNK302DN are derived directly from the voltage on the DRAIN pin, eliminating the need for a bias supply and associated circuitry in buck or flyback converters.
Parametrics
LNK302DN absolute maximum ratings: (1)DRAIN Voltage: -0.3 V to 700 V; (2)Peak DRAIN Current: 200 mA (375 mA); (3)FEEDBACK Voltage: -0.3 V to 9 V; (4)FEEDBACK Current: 100 mA; (5)BYPASS Voltage: -0.3 V to 9 V; (6)Storage Temperature: -65 ℃ to 150 ℃; (7)Operating Junction Temperature: -40 ℃ to 150 ℃; (8)Lead Temperature: 260 ℃.
Features
LNK302DN features: (1)Lowest cost and component count buck converter solution; (2)Fully integrated auto-restart for short-circuit and open loop fault protection saves external component costs; (3)LNK302 uses a simplified controller without auto-restart for very low system cost; (4)66 kHz operation with accurate current limit allows low cost off-the-shelf 1 mH inductor for up to 120 mA output current; (5)Tight tolerances and negligible temperature variation; (6)High breakdown voltage of 700 V provides excellent input surge withstand; (7)Frequency jittering dramatically reduces EMI (~10 dB); (8)minimizes EMI filter cost; (9)High thermal shutdown temperature.
Diagrams

| Image | Part No | Mfg | Description | ![]() |
Pricing (USD) |
Quantity | ||||||||||||
|---|---|---|---|---|---|---|---|---|---|---|---|---|---|---|---|---|---|---|
![]() |
![]() LNK302DN |
![]() Power Integrations |
![]() AC/DC Switching Converters 63 mA (MDCM) 80 mA (CCM) |
![]() Data Sheet |
![]()
|
|
||||||||||||
![]() |
![]() LNK302DN-TL |
![]() Power Integrations |
![]() AC/DC Switching Converters 63 mA (MDCM) 80 mA (CCM) |
![]() Data Sheet |
![]()
|
|
||||||||||||
(China (Mainland))









