Product Summary
The MAX8774 is a pulse-skipping, step-up/step-down DC-DC converter. It can provide a regulated output from inputs both above and below the output. The MAX8774 requires only three external components—an inductor (typically 22µH) and two filter capacitors. The MAX8774 delivers a regulated 5V output from 2.5V to 6.2V inputs. The applications of the device include Two or Three NiCd Cells to 3V/3.3V Conversion, Three or Four Alkaline Cells to 5V Conversion, One Lithium Cell to 3V/3.3V Conversion, Pagers, Palmtop and Notebook Computers and Battery-Powered and Hand-Held Instruments.
Parametrics
MAX8774 absolute maximum ratings: (1)Supply Voltage (IN to PGND): 0V to +7V; (2)Output Short-Circuit Duration to PGND, AGND: 30sec; (3 )Voltage Applied to: LX (switch off): -0.3V to +7V; (switch on): 30sec short to IN or OUT; OUT, SHDN: -0.3V to +7V; FB: -0.3V to (OUT + 0.3V); (4)AGND to PGND: -0.3V, +0.3V; (5)Reverse Battery Current: 900mA; (6)Continuous Power Dissipation: 727mW; (7)Operating Temperature Ranges: 0 to +70℃; (8)Storage Temperature Rang: -65 to +150℃; (9)Lead Temperature (soldering, 10sec): +300℃.
Features
MAX8774 features: (1)Regulates from Inputs Above & Below the Output; (2)1V to 6.2V Supply-Voltage Range; (3)Internal 1A Active Rectifier with Input-to-Output Disconnect in Shutdown; (4)Up to 210mA Load Currents, Guaranteed; (5)85% Efficiency; (6)Only 3 External Components; (7)Adjustable Current Limit; (8)195μA Quiescent Supply Current; (9)20μA Shutdown Supply Current; (10)3V/3.3V/5V and Adjustable Output Voltage Versions; (11)Available in 8-Pin DIP and SO Packages.
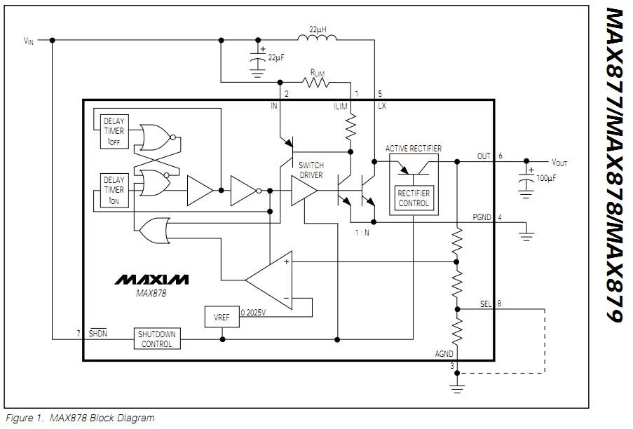
Diagrams

| Image | Part No | Mfg | Description | ![]() |
Pricing (USD) |
Quantity | ||||||||||||
|---|---|---|---|---|---|---|---|---|---|---|---|---|---|---|---|---|---|---|
![]() |
![]() MAX8774GTL+ |
![]() Maxim Integrated Products |
![]() Voltage Mode PWM Controllers Power Supply Controller |
![]() Data Sheet |
![]()
|
|
||||||||||||
![]() |
![]() MAX8774GTL+T |
![]() Maxim Integrated Products |
![]() Current & Power Monitors & Regulators Power Supply Controller |
![]() Data Sheet |
![]()
|
|
||||||||||||
(China (Mainland))









