Product Summary
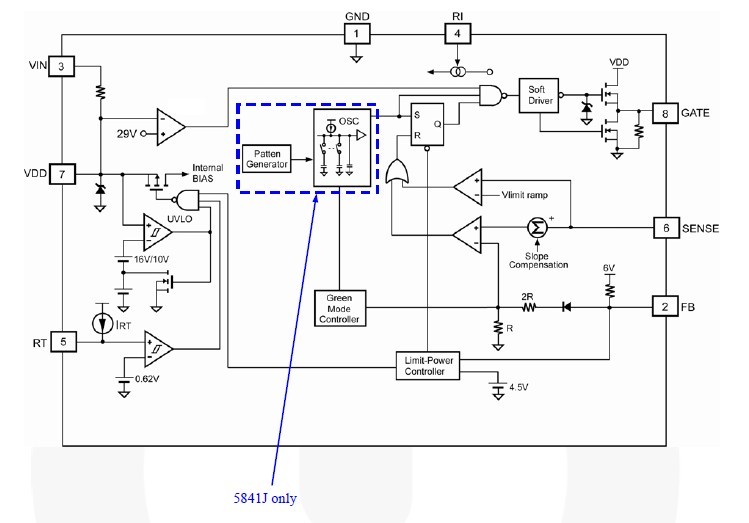
The SG5841DZ is a highly integrated green-mode PWM controller. It provides several features to enhance the performance of flyback converters. It is manufactured using the BiCMOS process. This allows a low start-up current, around 14μA, and an operating current of only 4mA. As a result, a large start-up resistance can be used. The SG5841DZ provides many protection functions. It is available in an 8-pin DIP or SOP package. The device can be used in Power Adapters and Open-Frame SMPS.
Parametrics
SG5841DZ absolute maximum ratings: (1)VVDD Supply Voltage: 30 V; (2)VVIN Input Terminal: 30 V; (3)VFB Input Voltage to FB Pin: -0.3 to 7.0 V; (4)VSENSE Input Voltage to SENSE Pin: -0.3 to 7.0 V; (5)VRT Input Voltage to RT Pin: -0.3 to 7.0 V; (6)VRI Input Voltage to RI Pin: -0.3 to 7.0 V; (7)TJ Operating Junction Temperature: -40 to +125 ℃; (8)TSTG Storage Temperature Range: -55 to +150 ℃; (9)TL Lead Temperature (Wave Soldering or Infrared, 10 Seconds): 260 ℃; (10)VESD,HBM Electrostatic Discharge Capability, Human Body Model: 3.0 KV; (11)VESD,MM Electrostatic Discharge Capability, Machine Mode:l 250 V.
Features
SG5841DZ features: (1)Green-Mode PWM Controller; (2)Low Start-Up Current (14μA); (3)Low Operating Current (4mA); (4)Programmable PWM Frequency with Hopping; (5)Peak-Current-Mode Control; (6)Cycle-by-Cycle Current Limiting; (7)Synchronized Slope Compensation; (8)Leading-Edge Blanking; (9)Constant Output Power Limit; (10)Totem Pole Output with Soft Driving; (11)VDD Over-Voltage Clamping; (12)Programmable Over-Temperature Protection (OTP); (13)Internal Open-Loop Protection; (14)VDD Under-Voltage Lockout (UVLO); (15)GATE Output Maximum Voltage Clamp (18V).
Diagrams

| Image | Part No | Mfg | Description | ![]() |
Pricing (USD) |
Quantity | ||||||||||||
|---|---|---|---|---|---|---|---|---|---|---|---|---|---|---|---|---|---|---|
![]() |
![]() SG5841DZ |
![]() Fairchild Semiconductor |
![]() Switching Converters, Regulators & Controllers Highly-Integrated Grn Mode PWM Cntrl |
![]() Data Sheet |
![]()
|
|
||||||||||||
| Image | Part No | Mfg | Description | ![]() |
Pricing (USD) |
Quantity | ||||||||||||
![]() |
![]() SG5841CSZ |
![]() Fairchild Semiconductor |
![]() Current Mode PWM Controllers Green-Mode PWM Controller |
![]() Data Sheet |
![]()
|
|
||||||||||||
![]() |
![]() SG5841DY |
![]() Fairchild Semiconductor |
![]() Voltage Mode PWM Controllers HI-INTEGRD GRN-MODE PWM CONTROLLER |
![]() Data Sheet |
![]() Negotiable |
|
||||||||||||
![]() |
![]() SG5841DZ |
![]() Fairchild Semiconductor |
![]() Switching Converters, Regulators & Controllers Highly-Integrated Grn Mode PWM Cntrl |
![]() Data Sheet |
![]()
|
|
||||||||||||
![]() |
![]() SG5841JDZ |
![]() Fairchild Semiconductor |
![]() Switching Converters, Regulators & Controllers Highly-Integrated Grn Mode PWM Cntrl |
![]() Data Sheet |
![]() Negotiable |
|
||||||||||||
![]() |
![]() SG5841JSZ |
![]() |
![]() IC PWM FLYBACK ISOLATED CM 8-SOP |
![]() Data Sheet |
![]()
|
|
||||||||||||
![]() |
![]() SG5841SZ |
![]() |
![]() IC PWM FLYBACK ISOLATED CM 8-SOP |
![]() Data Sheet |
![]()
|
|
||||||||||||
(China (Mainland))











