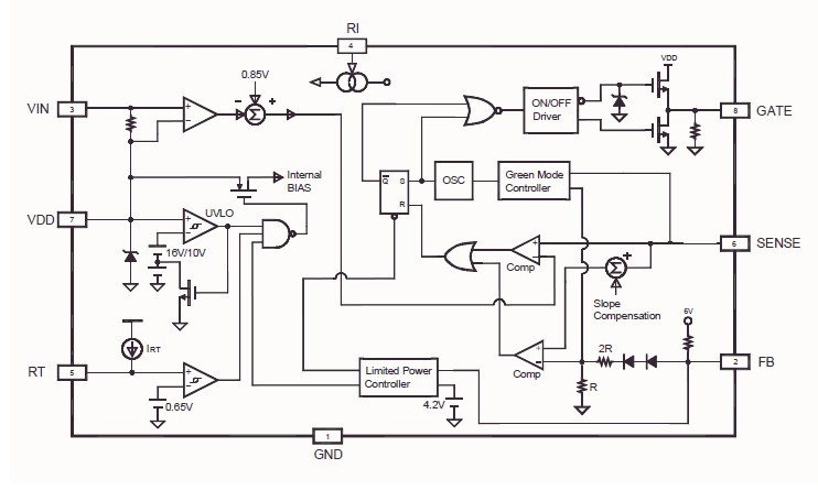
Product Summary
The SG6841S is a High-integrated Green-mode PWM Controller. It provides several features to enhance the performance of low power flyback converters. To minimize standby power consumption, the proprietary green-mode function provides off-time modulation to linearly decrease the switching frequency under light-load conditions. This green-mode function assists the power supply to easily meet the power conservation requirement. The applications of the SG6841S include: Power Adapter, Open-frame SMPS, Battery Charger Adapter.
Parametrics
SG6841S absolute maximum ratings: (1)IOUT Gate Output Current: 500 mA; (2)VFB Input Voltage to FB Pin: -0.3 to 7V V; (3)VSense Input Voltage to SENSE Pin: -0.3 to 7 V; (4)VRT Input Voltage to RT Pin: -0.3 to 7V V; (5)VRI Input Voltage to Ri Pin: -0.3 to 7V V; (6)PD Power Dissipation: 1 W; (7)TJ Operating Junction Temperature: 150 ℃; (8)TA Operating Ambient Temperature: -30 to 85 ℃; (9)Tstg Storage Temperature Range: -55 to +150 ℃; (10)ESD Capability, HBM model: 3.0 kV; (11)ESD Capability, Machine model: 250 V.
Features
SG6841S features: (1)Green-mode PWM to support Blue Angel Norm; (2)Low start up current 30μA; (3)Low operation current 3mA; (4)Leading-edge blanking; (5)Built-in synchronized slope compensation; (6)Constant output power limit for universal AC input; (7)Current mode operation; (8)Cycle-by-cycle current limiting; (9)Under voltage lockout (UVLO); (10)Programmable PWM frequency.
Diagrams

| Image | Part No | Mfg | Description | ![]() |
Pricing (USD) |
Quantity | ||||||||||||
|---|---|---|---|---|---|---|---|---|---|---|---|---|---|---|---|---|---|---|
![]() |
![]() SG6841SZ |
![]() Fairchild Semiconductor |
![]() Voltage Mode PWM Controllers HI-INTEGRD GRN-MODE PWM CONTROLLER |
![]() Data Sheet |
![]()
|
|
||||||||||||
![]() |
![]() SG6841SZ3 |
![]() Fairchild Semiconductor |
![]() Voltage Mode PWM Controllers HI-INTEGRD GRN-MODE PWM CONTROLLER |
![]() Data Sheet |
![]()
|
|
||||||||||||
(China (Mainland))









