Product Summary
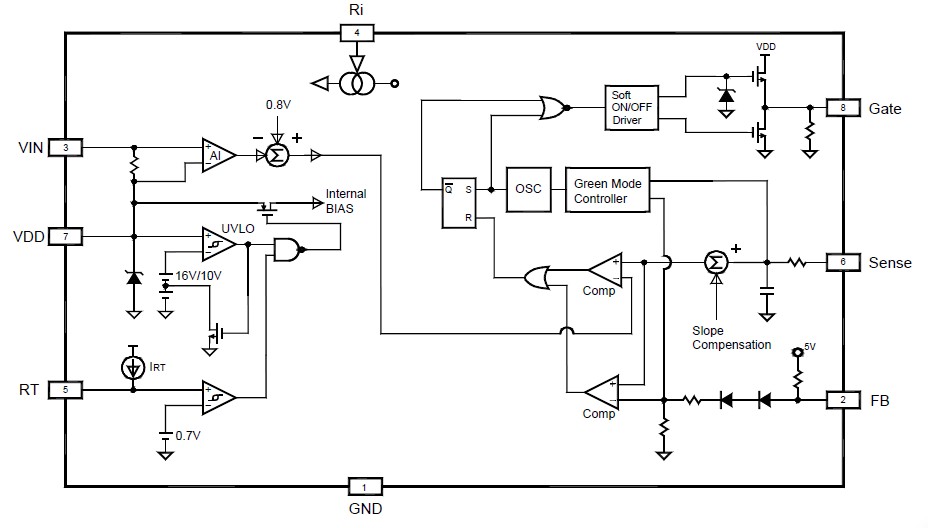
The SG6842JLSZ is a high-integrated PWM controller. It provides several special enhancements to satisfy the needs for low power standby and protection features. In standby mode, PWM frequency reduction is used to lower the power consumption and support a stable output voltage. Due to Bi-CMOS process, the SG6842JLSZ reduces startup and operation current to achieve a higher efficiency power conversion. Start-up current has been reduced to 30uA typical and operating current has been shrunk to 3mA. The SG6842JLSZ is used to general-purpose switching mode power supplies and flyback power converters, and Power Adapter, Open-frame SMPS, Battery Charger Adapter.
Parametrics
SG6842JLSZ absolute maximum ratings: (1)VDD DC Supply Voltage: 20 V; (2)Iout Gate Output Current: 500 mA; (3)VFB Input Voltage to FB Pin: -0.3 to 7 V; (4)VSense Input Voltage to Sense Pin: -0.3 to 7 V; (5)Pd Power Dissipation: 1 W; (6)TJ Operating Junction Temperature: 150 ℃; (7)TA Operating Ambient Temperature: -25 to 85 ℃; (8)Tstg Storage Temperature Range: -55 to +150 ℃.
Features
SG6842JLSZ features: (1)Green-mode PWM to support Blue Angle Norm; (2)Low start up current 30uA; (3)Low operation current 3mA; (4)Leading-edge blanking; (5)Built-in synchronized slope compensation; (6)Totem pole output includes soft driving; (7)Constant output power; (8)Current mode operation; (9)Cycle-by-cycle current limiting; (10)Under voltage lockout (UVLO); (11)Short circuit protection; (12)Programmable over-temperature protection; (13)Few external components & low cost solution.
Diagrams

| Image | Part No | Mfg | Description | ![]() |
Pricing (USD) |
Quantity | ||||||||||||
|---|---|---|---|---|---|---|---|---|---|---|---|---|---|---|---|---|---|---|
![]() |
![]() SG6842JLSZ |
![]() Fairchild Semiconductor |
![]() Current Mode PWM Controllers HI-INTEGRD GRN-MODE PWM CONTROL W/JITTER |
![]() Data Sheet |
![]() Negotiable |
|
||||||||||||
| Image | Part No | Mfg | Description | ![]() |
Pricing (USD) |
Quantity | ||||||||||||
![]() |
![]() SG6840 |
![]() Other |
![]() |
![]() Data Sheet |
![]() Negotiable |
|
||||||||||||
![]() |
![]() SG6841 |
![]() Other |
![]() |
![]() Data Sheet |
![]() Negotiable |
|
||||||||||||
![]() |
![]() SG6841DZ |
![]() Fairchild Semiconductor |
![]() Voltage Mode PWM Controllers HI-INTEGRD GRN-MODE PWM CONTROLLER |
![]() Data Sheet |
![]()
|
|
||||||||||||
![]() |
![]() SG6841DZ3 |
![]() Fairchild Semiconductor |
![]() Voltage Mode PWM Controllers SINGLE STAGE PFC CONTROLLER |
![]() Data Sheet |
![]()
|
|
||||||||||||
![]() |
![]() SG6841SZ |
![]() Fairchild Semiconductor |
![]() Voltage Mode PWM Controllers HI-INTEGRD GRN-MODE PWM CONTROLLER |
![]() Data Sheet |
![]()
|
|
||||||||||||
![]() |
![]() SG6841SZ3 |
![]() Fairchild Semiconductor |
![]() Voltage Mode PWM Controllers HI-INTEGRD GRN-MODE PWM CONTROLLER |
![]() Data Sheet |
![]()
|
|
||||||||||||
(China (Mainland))










