Product Summary
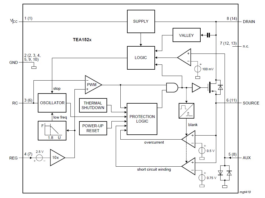
The TEA1521P STARplug is a Switched Mode Power Supply (SMPS) controller IC that operates directly from the rectified universal mains. The TEA1521P is implemented in the high-voltage EZ-HV SOI process, combined with a low-voltage BiCMOS process. The TEA1521P includes a high-voltage power switch and a circuit for start-up directly from the rectified mains voltage. A dedicated circuit for valley switching is built in, which makes a very efficient slim-line electronic power plug concept possible. In its most basic version of application, the TEA1521P family acts as a voltage source. Here, no additional secondary electronics are required. A combined voltage and current source can be realized with minimum costs for external components. Implementation of the TEA1521P family renders an efficient and low cost power supply system.
Parametrics
TEA1521P maximum ratings: (1)VCC supply voltage continuous: -0.4 +40 V; (2)VRC voltage on pin RC: -0.4 +3 V; (3)VSOURCE voltage on pin SOURCE DMOS power transistor: -0.4 +5 V; (4)Vdrain drain voltage (DMOS power transistor) Tj > 0 ℃ -0.4 +650 V; (5)Currents IREG current on pin REG: 6 mA; (6)IAUX current on pin AUX: -10 +5 mA; (7)Ptot total power dissipation DIP8 package Tamb < 45 ℃: 1.0 W; (8)SO14 package Tamb < 50 ℃: 1.0 W; (9)Tstg storage temperature: -55 +150 ℃; (10)Tamb ambient temperature: -40 +85 ℃; (11)Tj junction temperature: -40 +145 ℃; (12)Vesd electrostatic discharge voltage human body model: ±2500 V; (13)machine model: ±200 V.
Features
TEA1521P features: (1)Designed for general purpose supplies up to 30 W; (2)Integrated power switch; (3)Operates from universal AC mains supplies (80 V to 276 V); (4)Adjustable frequency for flexible design; (5)RC oscillator for load insensitive regulatioloop constant; (6)Valley switching for minimum switch-oloss; (7)Frequency reductioat low power output makes low standby power possible (< 100 mW); (8)Adjustable overcurrent protection; (9)Undervoltage protection; (10)Temperature protection; (11)Short-circuit winding protection; (12)Simple applicatiowith both primary and secondary (opto)feedback; (13)Available iDIP8 and SO14 packages.
Diagrams

| Image | Part No | Mfg | Description | ![]() |
Pricing (USD) |
Quantity | ||||||||||||
|---|---|---|---|---|---|---|---|---|---|---|---|---|---|---|---|---|---|---|
![]() |
![]() TEA1521P |
![]() Other |
![]() |
![]() Data Sheet |
![]() Negotiable |
|
||||||||||||
![]() |
![]() TEA1521P/N2,112 |
![]() NXP Semiconductors |
![]() Switching Converters, Regulators & Controllers POWERPLUG |
![]() Data Sheet |
![]()
|
|
||||||||||||
![]() |
![]() TEA1521PN |
![]() NXP Semiconductors |
![]() Switching Converters, Regulators & Controllers POWERPLUG |
![]() Data Sheet |
![]() Negotiable |
|
||||||||||||
(China (Mainland))










