Product Summary
The TEA1533AP is the second generation of green Switched Mode Power Supply (SMPS) control IC operating directly from the rectified universal mains. A high level of integration leads to a cost effective power supply with a very low number of external components. Besides typical application areas, i.e. adapters and chargers, the TEA1533AP can be used in TV and monitor supplies and all applications that demand an efficient and cost-effective solution up to 250W.
Parametrics
TEA1533AP characteristics: (1)VCC(start) start-up voltage on VCC: min=10.3V, typ=11V, max=11.7V; (2)VCC(UVLO) undervoltage lock-out on VCC: min=8.1V, typ=8.7V, max=9.3V; (3)On the conditions of VCC(start) - VCC(UVLO), VCC(hys) hysteresis voltage on VCC: min=2.0V, typ=2.3V, max=2.6V; (4)On the conditions of VDRAIN > 100V; VCC < 3V, ICC(h) pin VCC charging current, high: min=-1.2mA, typ=-1mA, max=-0.8mA; (5)On the conditions of VDRAIN > 100V; 3V < VCC < VCC(UVLO), ICC(l) pin VCC charging current, low: min=-1.2mA, typ=-0.75mA, MAX=-0.45mA; (6)ICC(burstmode) supply current while not switching: typ=0.85mA.
Features
TEA1533AP features: (1)Safe restart mode for system fault conditions; (2)Continuous mode protection by means of demagnetization detection (zero switch-on current); (3)Accurate and adjustable overvoltage protection (latched in TEA1533P, safe restart in TEA1533AP); (4)Short winding protection; (5)Undervoltage protection (foldback during overload); (6)Overtemperature protection (latched in TEA1533P, safe restart in TEA1533AP); (7)Low and adjustable overcurrent protection trip level; (8)Soft (re)start; (9)Mains voltage-dependent operation enabling level.
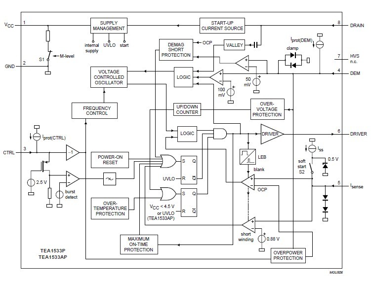
Diagrams

| Image | Part No | Mfg | Description | ![]() |
Pricing (USD) |
Quantity | ||||||||||||
|---|---|---|---|---|---|---|---|---|---|---|---|---|---|---|---|---|---|---|
![]() |
![]() TEA1533AP |
![]() Other |
![]() |
![]() Data Sheet |
![]() Negotiable |
|
||||||||||||
![]() |
![]() TEA1533AP/N1,112 |
![]() NXP Semiconductors |
![]() Voltage Mode PWM Controllers SMPS LOW STANDBY |
![]() Data Sheet |
![]()
|
|
||||||||||||
![]() |
![]() TEA1533APN |
![]() NXP Semiconductors |
![]() Voltage Mode PWM Controllers SMPS LOW STANDBY GREENCHIP |
![]() Data Sheet |
![]() Negotiable |
|
||||||||||||
(China (Mainland))










