Product Summary
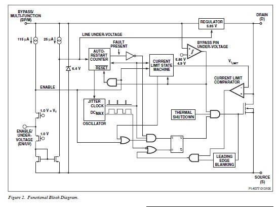
The TNY277PN is one of the TinySwitch-III family. It incorporates a 700V power MOSFET, oscillator, high voltage switched current source, current limit (user selectable) and thermal shutdown circuitry. The IC family uses an ON/OFF control scheme and offers a design flexible solution with a low system cost and extended power capability. The applications of the TNY277PN include: (1)Chargers/adapters for cell/cordless phones, PDAs, digital cameras, MP3/portable audio, shavers, etc; (2)PC Standby and other auxiliary supplies; (3)DVD/PVR and other low power set top decoders; (4)Supplies for appliances, industrial systems, metering, etc.
Parametrics
TNY277PN absolute maxing ratings: (1)DRAIN Voltage: -0.3V to 700V; (2)DRAIN Peak Current: 880(1650)mA(2); (3)EN/UV Voltage: -0.3V to 9V; (4)EN/UV Current: 100mA; (5)BP/M Voltage: -0.3V to 9V; (6)Storage Temperature: -65℃ to 150℃; (7)Operating Junction Temperature(3): -40℃ to 150℃; (8)Lead Temperature(4): 260℃.
Features
TNY277PN features: (1)Accurate hysteretic thermal shutdown protection with automatic recovery eliminates need for manual reset; (2)Improved auto-restart delivers <3% of maximum power in short circuit and open loop fault conditions; (3)Output overvoltage shutdown with optional Zener; (4)Line under-voltage detect threshold set using a single optional resistor; (5)Very low component count enhances reliability and enables single-sided printed circuit board layout; (6)High bandwidth provides fast turn on with no overshoot and excellent transient load response; (7)Extended creepage between DRAIN and all other pins improves field reliability.
Diagrams

| Image | Part No | Mfg | Description | ![]() |
Pricing (USD) |
Quantity | ||||||||||||
|---|---|---|---|---|---|---|---|---|---|---|---|---|---|---|---|---|---|---|
![]() |
![]() TNY277PN |
![]() Power Integrations |
![]() AC/DC Switching Converters 18.5W 85-265 VAC 23.5W/230 VAC |
![]() Data Sheet |
![]()
|
|
||||||||||||
| Image | Part No | Mfg | Description | ![]() |
Pricing (USD) |
Quantity | ||||||||||||
![]() |
![]() TNY253 |
![]() Other |
![]() |
![]() Data Sheet |
![]() Negotiable |
|
||||||||||||
![]() |
![]() TNY253G |
![]() Power Integrations |
![]() AC/DC Switching Converters 2W 85-265 VAC 4W 100/115/230 VAC |
![]() Data Sheet |
![]() Negotiable |
|
||||||||||||
![]() |
![]() TNY253GN |
![]() Power Integrations |
![]() AC/DC Switching Converters 2W 85-265 VAC 4W 100/115/230 VAC |
![]() Data Sheet |
![]()
|
|
||||||||||||
![]() |
![]() TNY253GN-TL |
![]() Power Integrations |
![]() AC/DC Switching Converters 2W 85-265 VAC 4W 100/115/230 VAC |
![]() Data Sheet |
![]()
|
|
||||||||||||
![]() |
![]() TNY253G-TL |
![]() Power Integrations |
![]() AC/DC Switching Converters 2W 85-265 VAC 4W 100/115/230 VAC |
![]() Data Sheet |
![]() Negotiable |
|
||||||||||||
![]() |
![]() TNY253P |
![]() Power Integrations |
![]() AC/DC Switching Converters 2W 85-265 VAC 4W 100/115/230 VAC |
![]() Data Sheet |
![]() Negotiable |
|
||||||||||||
(China (Mainland))










