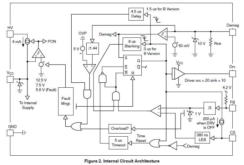
Product Summary
The 1377BP is a PWM Current-Mode Controller for Free-Running Quasi-Resonant Operation. The 1377BP combines a true current mode modulator and a demagnetization detector which ensures full borderline/critical Conduction Mode in any load/line conditions together with minimum drain voltage switching. Due to its inherent skip cycle capability, the 1377BP enters burst mode as soon as the power demand falls below a predetermined level. As this happens at low peak current, no audible noise can be heard. For 1377BP, an internal 8.0μs timer prevents the free.run frequency to exceed 100 kHz, while the skip adjustment capability lets the user select the frequency at which the burst foldback takes place.
Parametrics
1377BP absolute maximum ratings: (1)Continuous Power Supply or Drive Voltage, VCC, Drv: 18 V; (2)Transient Power Supply Voltage, Duration < 10 ms, IVCC<20mA, VCC Pulse: 25 V; (3)Maximum Voltage on all other pins except Pin 8 (HV), Pin 6 (VCC) and Pin 5 (Drv): -0.3 to 10 V; (4)Maximum Current into all pins except VCC (6), HV (8) and Demag when 10 V ESD diodes are activated: -5.0 mA; (5)Maximum Current in Pin 1, Idem: +3.0/.2.0 mA; (6)Thermal Resistance, Junction-to-Case, RθJC: 57℃/W; (7)Thermal Resistance, Junction-to-Air, RθJA: 178℃/W; (8)Maximum Junction Temperature, TJMAX: 150℃; (9)Temperature Shutdown: 155℃; (10)Hysteresis in Shutdown: 30℃; (11)Storage Temperature Range: -60 to +150℃; (12)ESD Capability, HBM Model (All pins except VCC and HV): 2.0 kV; (13)ESD Capability, Machine Model: 200 V; (14)Maximum Voltage on Pin 8 (HV), Pin 6 (VCC) Decoupled to Ground with 10μF, VHV: 500 V.
Features
1377BP features: (1)Free-Running Borderline/Critical Mode Quasi-Resonant Operation; (2)Latched Overvoltage Protection; (3)Auto-Recovery Short-Circuit Protection Via UVLO Crossover; (4)External Latch Triggering, e.g. Via Overtemperature Signal; (5)Current-Mode with Adjustable Skip Cycle Capability; (6)Internal 1.0 ms Soft-Start; (7)Internal Temperature Shutdown; (8)Internal Leading Edge Blanking; (9)500 mA Peak Current Source/Sink Capability; (10)Under Voltage Lockout Level of 12.5 V (On) and 7.5 V (Min); (11)Direct Optocoupler Connection; (12)SPICE Models Available for TRANsient Analysis; (13)Internal Minimum TOFF; (14)Pb-Free Packages are Available.
Diagrams

![]() |
![]() 1377016-1 |
![]() |
![]() PC CARD RETAINER |
![]() Data Sheet |
![]() Negotiable |
|
||||||||||||
![]() |
![]() 1377142-2 |
![]() TE Connectivity / AMP |
![]() IC & Component Sockets PUSH BUTTON OVAL-BLK |
![]() Data Sheet |
![]()
|
|
||||||||||||
![]() |
![]() 13771603 |
![]() Delphi Connection Systems |
![]() Automotive Connectors TERM DUCON 480AG FEM |
![]() Data Sheet |
![]()
|
|
||||||||||||
![]() |
![]() 13771605 |
![]() Delphi Connection Systems |
![]() Automotive Connectors TERM DUCON 480 AG FEM ASY |
![]() Data Sheet |
![]()
|
|
||||||||||||
![]() |
![]() 13772 |
![]() AIM |
![]() Solder, Fluxes & Accessories 62/36/2 .025 DIA. 1 POUND SPOOL |
![]() Data Sheet |
![]()
|
|
||||||||||||
![]() |
![]() 1377-2 |
![]() Keystone Electronics |
![]() Circuit Board Hardware - PCB PIN |
![]() Data Sheet |
![]()
|
|
||||||||||||
(China (Mainland))









