Product Summary
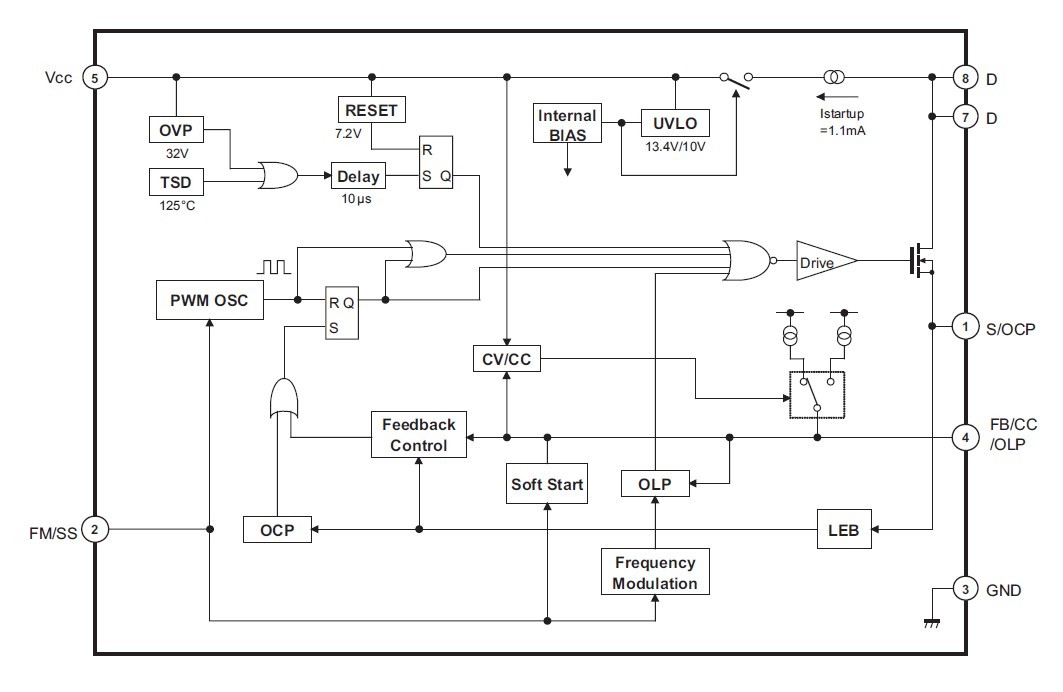
The A6252 is a 50 kHz PWM topology (with ±5% frequency jittering for minimum EMI) regulator specifically designed to satisfy the requirements for increased integration and reliability in flyback converters. It incorporates a primary control and drive circuit with avalanche-rated power MOSFETs. The A6252 features higher allowable switching current and lower on-resistance. The device is also available for 67 kHz operation.
Parametrics
A6252 absolute maximum ratings: (1)Control Supply Voltage, VCC: 36 V; (2)Drain-Source Voltage, VDSS: 650 V; (3)Drain Switching Current, ID: 3.0 A; (4)Peak Drain Switching Current, IDM: 3.0 A; (5)Single-Pulse Avalanche Energy, EAS: 123 mJ; (6)S/OCP Voltage Range, VOCP: –0.3 V to +6 V; (7)FB/CC/OLP Voltage Range, VFB/OLP: –0.3 V to +12 V; (8)FM Voltage Range, VFM: –0.3 V to +6 V; (9)MOSFET Channel Temp., TJ: +150℃; (10)Internal Frame Temp., TF: +125℃; (11)Storage Temperature Range, TS: -40℃ to +125℃.
Features
A6252 features: (1)50 kHz PWM with ±5% Frequency Jittering Cost Reduction of EMI Noise Filtering; (2)Rugged 650 V Avalanche-Rated MOSFET Simplified Surge Absorption No VDSS Derating Required; (3)Choice of rDS(on) (2.8 Ω or 3.95 Ω maximum); (4)Auto-Burst Mode for Stand-By Operation or Light Loads Less Transformer Audible Noise; (5)Built-In Leading Edge Blanking; (6)Soft Start and Low Start-Up Current Start-Up Circuit Disabled in Operation; (7)Low Operating Current (4 mA max).
Diagrams

![]() |
![]() A6250 |
![]() Antenova |
![]() Antennas Impexa Right 2.4 GHz 2.3 & 2.5 GHz WiMAX |
![]() Data Sheet |
![]()
|
|
||||||||||||
![]() |
![]() A6250-U1 |
![]() Antenova |
![]() Antennas Reference Board for Impexa 2.4 GHz Right |
![]() Data Sheet |
![]()
|
|
||||||||||||
![]() |
![]() A625308 |
![]() Other |
![]() |
![]() Data Sheet |
![]() Negotiable |
|
||||||||||||
![]() |
![]() A625308A |
![]() Other |
![]() |
![]() Data Sheet |
![]() Negotiable |
|
||||||||||||
![]() |
![]() A625308AM |
![]() Other |
![]() |
![]() Data Sheet |
![]() Negotiable |
|
||||||||||||
![]() |
![]() A625308AV |
![]() Other |
![]() |
![]() Data Sheet |
![]() Negotiable |
|
||||||||||||
(China (Mainland))









