Product Summary
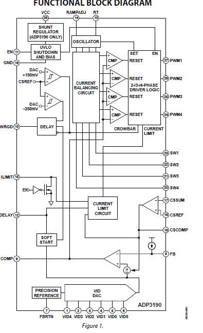
The ADP3190J is a highly efficient, multiphase, synchronous buck switching regulator controller optimized for converting a 5 V or 12 V main supply into the core supply voltage required by high performance Intel processors. The device uses an internal 6-bit DAC to read a voltage identification (VID) code directly from the processor, which is used to set the output voltage between 0.8375 V and 1.6 V. The ADP3190J uses a multimode PWM architecture to drive the logic-level outputs at a programmable switching frequency that can be optimized for VR size and efficiency. The phase relationship of the output signals can be programmed to provide 2-, 3-, or 4-phase operation, allowing for the construction of up to four complementary buck switching stages. The applications of the ADP3190J include Desktop PC power supplies for Next-generation Intel processors VRM modules Games consoles.
Parametrics
ADP3190J absolute maximum ratings: (1)VCC: –0.3 V to +6 V; (2)VID Pins: –0.3 V to +6 V; (3)FBRTN: –0.3 V to +0.3 V; (4)SW1 to SW4: -5 V to +25 V; (5)All Other Inputs and Outputs: –0.3 V to VCC + 0.3 V; (6)Storage Temperature Range: –65 to +150℃; (7)Operating Ambient Temperature Range: 0 to +85℃; (8)Operating Junction Temperature: 125℃; (9)Thermal Impedance (θJA): 100℃/W; (10)Lead Temperature, Soldering (10 sec): 300℃; Vapor Phase (60 sec): 215℃; Infrared (15 sec): 220℃.
Features
ADP3190J features: (1)Selectable 2-, 3-, or 4-phase operation at up to 1 MHz per phase; (2)±9.5 mV worst-case differential sensing error over temperature; (3)Logic-level PWM outputs for interface to external high power drivers; (4)PWM Flex-ModeTM architecture for excellent load transient performance; (5)Active current balancing between all output phases; (6)Built-in power good/crowbar blanking supports on-the-fly VID code changes; (7)6-bit digitally programmable 0.8375 V to 1.6 V output; (8)Programmable short circuit protection with programmable latch-off delay.
Diagrams

| Image | Part No | Mfg | Description | ![]() |
Pricing (USD) |
Quantity | ||||
|---|---|---|---|---|---|---|---|---|---|---|
![]() |
![]() ADP3190JRQZ-RL |
![]() |
![]() IC BUCK CTRLR 6BIT PROG 28-QSOP |
![]() Data Sheet |
![]() Negotiable |
|
||||
![]() |
![]() ADP3190JRUZ-RL |
![]() |
![]() IC BUCK CTRLR 6BIT PROG 28-TSSOP |
![]() Data Sheet |
![]() Negotiable |
|
||||
(China (Mainland))









