Product Summary
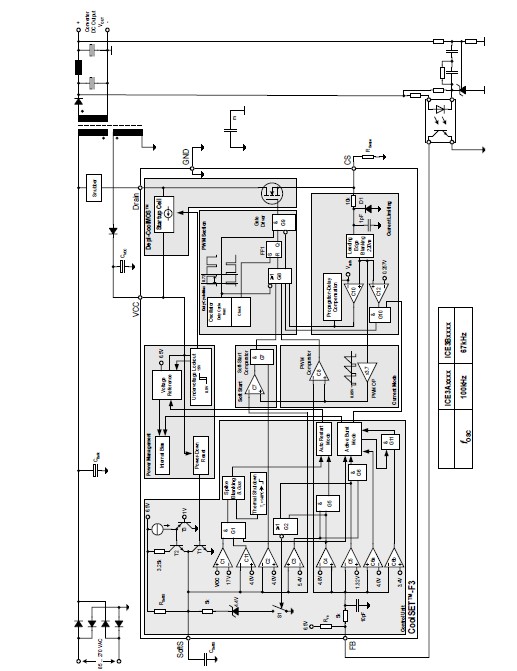
The ICE3A1565 is a off-line SMPS current mode controller with integrated 650V startup cell/CoolMOS. The new generation CoolSET TM-F3 provides Active Burst Mode to reach the lowest Standby Power Requirements <100mW at no load. As the controller of the ICE3A1565 is always active during Active Burst Mode, there is an immediate response on load jumps without any black out in the SMPS. In Active Burst Mode the ripple of the output voltage of the ICE3A1565 can be reduced <1%. Furthermore, to increase the robustness and safety of the system, the device enters into Auto Restart Mode in the cases of Overtemperature, VCC Overvoltage, Output Open Loop or Overload and VCC Undervoltage. By means of the internal precise peak current limitation of the ICE3A1565, the dimension of the transformer and the secondary diode can be lowered which leads to more cost efficiency. An adjustable blanking window prevents the IC from entering Auto Restart or Active Burst Mode unintentionally during high load jumps. The CoolSET TM-F3 family consists a wide power class range of products for various applications.
Parametrics
ICE3A1565 maximum ratings: (1)VCC Supply Voltage, VVCC, VVCCoff: 21 V max; (2)Junction Temperature of Controller, TjCon, -25 ℃ min, 130℃ max(Max value limited due to thermal shut down of controller); (3)Junction Temperature of CoolMOS TM, TjCoolMOS: -25℃ min, 150℃ max.
Features
ICE3A1565 features: (1)650V avalanche rugged CoolMOSwith built in switchable Startup Cell; (2)Active Burst Mode for lowest Standby Power @ light load controlled by Feedback signal; (3)Fast load jump response in Active Burst Mode; (4)67/100 kHz fixed switching frequency; (5)Auto Restart Mode for Overtemperature Detection; (6)Auto Restart Mode for Overvoltage Detection; (7)Auto Restart Mode for Overload and Open Loop; (8)Auto Restart Mode for VCC Undervoltage; (9)Blanking Window for short duration high current; (10)User defined Soft Start; (11)Minimum of external components required; (12)Max Duty Cycle 72%; (13)Overall tolerance of Current Limiting < %; (14)Internal PWM Leading Edge Blanking; (15)Soft switching for low EMI.
Diagrams


| Image | Part No | Mfg | Description | ![]() |
Pricing (USD) |
Quantity | ||||||||||||
|---|---|---|---|---|---|---|---|---|---|---|---|---|---|---|---|---|---|---|
![]() |
![]() ICE3A1565 |
![]() Infineon Technologies |
![]() Current Mode PWM Controllers Off-Line SMPS Currnt Mode CTRLR 650V |
![]() Data Sheet |
![]()
|
|
||||||||||||
![]() |
![]() ICE3A1565L |
![]() |
![]() IC OFFLINE CTRLR SMPS CM 8DIP |
![]() Data Sheet |
![]() Negotiable |
|
||||||||||||
![]() |
![]() ICE3A1565LXK |
![]() Infineon Technologies |
![]() Current Mode PWM Controllers Off-Line SMPS Currnt Mode CTRLR 650V |
![]() Data Sheet |
![]() Negotiable |
|
||||||||||||
(China (Mainland))











