Product Summary
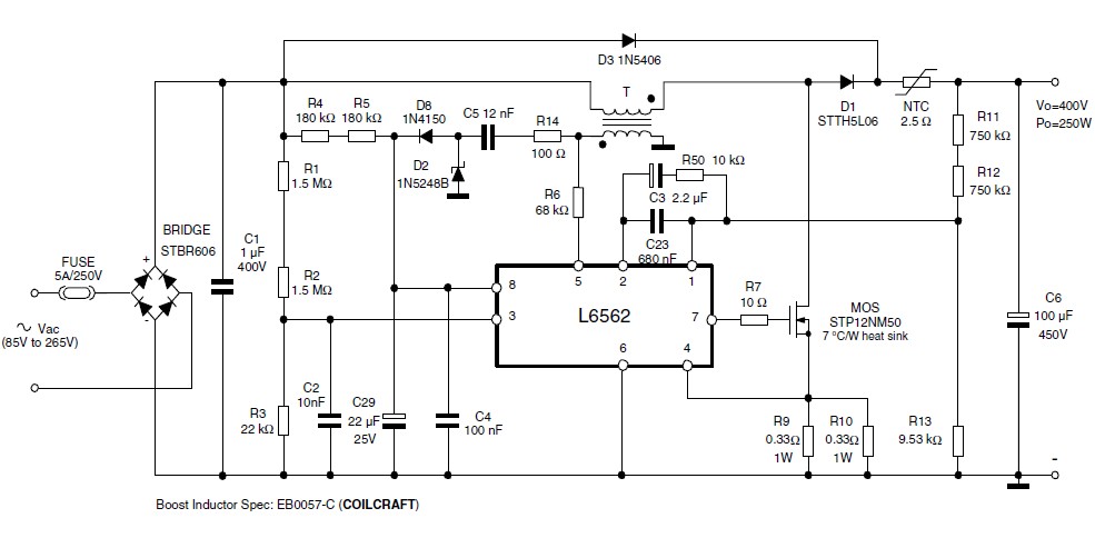
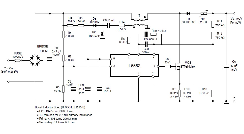
The L6562N is a current-mode PFC controller operating in Transition Mode (TM). Pin-to-pin compatible with the predecessor L6561, it offers improved performance.
Parametrics
L6562N absolute maximum ratings: (1)VCC 8 IC Supply voltage (Icc = 20 mA): self-limited V; (2)Pin 1 to 4, Analog Inputs & Outputs: -0.3 to 8 V; (3)IZCD, 5 pin, Zero Current Detector Max. Current: -50 (source), 10 (sink)mA; (4)Ptot, Power Dissipation @Tamb = 50℃ (DIP-8), (SO-8): 1W, 0.65W; (5)Tj, Junction Temperature Operating range: -40 to 150 ℃; (6)Tstg, Storage Temperature: -55 to 150 ℃.
Features
L6562N fearures: (1)Realised in bcd technology; (2)Transition-mode control of pfc preregulators; (3)Proprietary multiplier design for minimum thd of ac input current; (4)Very precise adjustable output overvoltage protection; (5)Ultra-low (≤70μA) start-up current; (6)Low (≤4 mA) quiescent current; (7)Extended ic supply voltage range; (8)On-chip filter on current sense; (9)disable function; (10)1% (@ Tj = 25℃) internal reference voltage; (11)-600/+800mA totem pole gate driver with UVLO pull-Down and voltage clamp; (12)DIP-8/SO-8 packages ecopack.
Diagrams


| Image | Part No | Mfg | Description | ![]() |
Pricing (USD) |
Quantity | ||||||||||||
|---|---|---|---|---|---|---|---|---|---|---|---|---|---|---|---|---|---|---|
![]() |
![]() L6562N |
![]() STMicroelectronics |
![]() Power Factor Correction ICs Trans Mode PFC Cont |
![]() Data Sheet |
![]()
|
|
||||||||||||
| Image | Part No | Mfg | Description | ![]() |
Pricing (USD) |
Quantity | ||||||||||||
![]() |
![]() L6560 |
![]() STMicroelectronics |
![]() Power Factor Correction ICs Wide Input Voltage |
![]() Data Sheet |
![]() Negotiable |
|
||||||||||||
![]() |
![]() L6560A |
![]() STMicroelectronics |
![]() Power Factor Correction ICs Wide Input Voltage |
![]() Data Sheet |
![]() Negotiable |
|
||||||||||||
![]() |
![]() L6560AD |
![]() STMicroelectronics |
![]() Power Factor Correction ICs Wide Input Voltage |
![]() Data Sheet |
![]() Negotiable |
|
||||||||||||
![]() |
![]() L6560AD013TR |
![]() STMicroelectronics |
![]() Switching Converters, Regulators & Controllers Wide Input Voltage |
![]() Data Sheet |
![]() Negotiable |
|
||||||||||||
![]() |
![]() L6560D |
![]() STMicroelectronics |
![]() Switching Converters, Regulators & Controllers Wide Input Voltage |
![]() Data Sheet |
![]() Negotiable |
|
||||||||||||
![]() |
![]() L6560D013TR |
![]() STMicroelectronics |
![]() Switching Converters, Regulators & Controllers Wide Input Voltage |
![]() Data Sheet |
![]() Negotiable |
|
||||||||||||
(China (Mainland))










