Product Summary
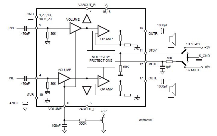
The TDA7496LK is a stereo 2W+2W class AB power amplifier assembled in the @ Powerdip 14+3+3 package, specially designed for high quality sound, TV and Monitor applications. Features of the TDA7496LK include linear volume control, Stand-by and mute functions.
Parametrics
TDA7496LK absolute maximim ratings: (1)VS DC Supply Voltage: 26 V; (2)VIN Maximum Input Voltage: 8 Vpp; (3)Ptot Total Power Dissipation (Tcase = 60℃): 6 W; (4)Tamb Ambient Operating Temperature: 0 to 70 ℃; (5)Tstg, Tj Storage and Junction Temperature: -40 to 150 ℃; (6)V6 Volume CTRL DC voltage: 7 V.
Features
TDA7496LK features: (1)2w+2w output power RL = 8Ω @thd = 10% vcc = 14V; (2)st-by and mute functions; (3)low turn-on turn-off pop noise; (4)linear volume control DC coupled with power op. amp.; (5)no boucherot cell; (6)no st-by rc input network; (7)single supply ranging up to 15v; (8)short circuit protection; (9)thermal overload protection; (10)internally fixed gain; (11)soft clipping; (12)variable output after volume control circuit; (13)powerdip (14+3+3) package.
Diagrams

![]() |
![]() TDA7000 |
![]() Other |
![]() |
![]() Data Sheet |
![]() Negotiable |
|
||||
![]() |
![]() TDA7010T |
![]() Other |
![]() |
![]() Data Sheet |
![]() Negotiable |
|
||||
![]() |
![]() TDA7010T3AA |
![]() |
![]() IC FM RADIO 16-SOIC |
![]() Data Sheet |
![]() Negotiable |
|
||||
![]() |
![]() TDA7010T3TM |
![]() |
![]() IC FM RADIO CIRCUIT 16SOIC |
![]() Data Sheet |
![]() Negotiable |
|
||||
![]() |
![]() TDA7020T |
![]() Other |
![]() |
![]() Data Sheet |
![]() Negotiable |
|
||||
![]() |
![]() TDA7021T |
![]() Other |
![]() |
![]() Data Sheet |
![]() Negotiable |
|
||||
(China (Mainland))









