Product Summary
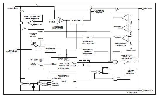
The TOP258PN is an Integrated Off-Line Switcher with Advanced Feature Set and Extended Power Range. The TOP258PN incorporates a 700 V power MOSFET, high voltage switched current source, PWM control, oscillator, thermal shutdown circuit, fault protection and other control circuitry onto a monolithic device.
Parametrics
TOP258PN absolute maximum ratings: (1)drain peak voltage: -0.3 v to 700 v; (2)drain peak current:: 6.88 a; (3)control voltage: -0.3 v to 9 v; (4)control current: 100 ma; (5)voltage monitor pin voltage: -0.3 v to 9 v; (6)current limit pin voltage: -0.3 v to 4.5 v; (7)multi-function pin voltage: -0.3 v to 9 v; (8)frequency pin voltage: -0.3 v to 9 v; (9)storage temperature: -65 ℃ to 150 ℃; (10)operating junction temperature: -40 ℃ to 150 ℃; (11)lead temperature: 260 ℃.
Features
TOP258PN features: (1)Line undervoltage (UV) detection prevents turn-off glitches; (2)Line overvoltage (OV) shutdown extends line surge limit; (3)Accurate programmable current limit; (4)Optimized line feed-forward for line ripple rejection; (5)132 kHz frequency (254Y-258Y and all E/L packages) reduces transformer and power supply size: Half frequency option for video applications; (6)Frequency jittering reduces EMI filter cost.
Diagrams

| Image | Part No | Mfg | Description | ![]() |
Pricing (USD) |
Quantity | ||||||||||||
|---|---|---|---|---|---|---|---|---|---|---|---|---|---|---|---|---|---|---|
![]() |
![]() TOP258PN |
![]() Power Integrations |
![]() AC/DC Switching Converters Off-Line Switcher IC 35W/50W PK |
![]() Data Sheet |
![]()
|
|
||||||||||||
| Image | Part No | Mfg | Description | ![]() |
Pricing (USD) |
Quantity | ||||||||||||
![]() |
![]() TOP200-14 |
![]() Other |
![]() |
![]() Data Sheet |
![]() Negotiable |
|
||||||||||||
![]() |
![]() TOP200-4 |
![]() Other |
![]() |
![]() Data Sheet |
![]() Negotiable |
|
||||||||||||
![]() |
![]() TOP200YAI |
![]() Power Integrations |
![]() AC/DC Switching Converters 5-12W 85-265 VAC 10-25W100/115/230VAC |
![]() Data Sheet |
![]() Negotiable |
|
||||||||||||
![]() |
![]() TOP200YN |
![]() Power Integrations |
![]() AC/DC Switching Converters 5-12W 85-265 VAC 10-25W100/115/230VAC |
![]() Data Sheet |
![]() Negotiable |
|
||||||||||||
![]() |
![]() TOP201YAI |
![]() Power Integrations |
![]() AC/DC Switching Converters 0-22W 85-265 VAC 20-45W100/115/230VAC |
![]() Data Sheet |
![]() Negotiable |
|
||||||||||||
![]() |
![]() TOP201YN |
![]() Power Integrations |
![]() AC/DC Switching Converters 0-22W 85-265 VAC 20-45W100/115/230VAC |
![]() Data Sheet |
![]() Negotiable |
|
||||||||||||
(China (Mainland))










