Product Summary
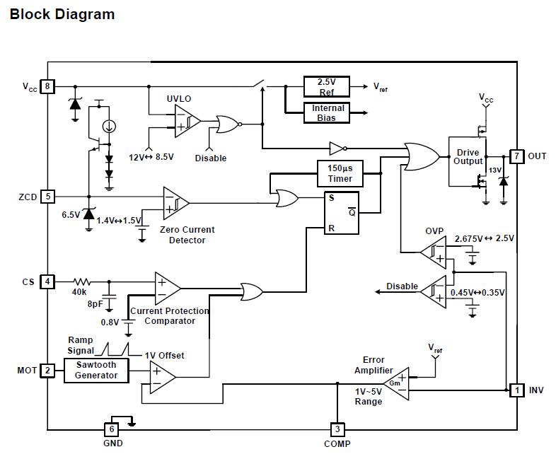
The FAN7530 is an active power factor correction (PFC) controller for the boost PFC application that operates in the critical conduction mode (CRM). The critical conduction mode boost power factor converter operates at the boundary of continuous conduction mode and discontinuous conduction mode. The FAN7530 is of two kinds: the current-mode CRM PFC controller and the voltage-mode CRM PFC controller. For the current mode, a boost switch is turned on when the inductor current reaches zero and turned off when the inductor current meets the desired current reference. In this case, the rectified AC line voltage should be sensed to generate the current reference, as in the FAN7527B; however, the sensing network can cause additional power loss.
Parametrics
FAN7530 absolute maximum ratings: (1)Maximum output power: 100W; (2)Input voltage range: 90Vrms~264Vrms; (3)Output voltage: 392V; (4)AC line frequency: 60Hz; (5)PFC efficiency: 90%; (6)Minimum switching frequency: 37kHz; (7)Input displacement factor (IDF): 0.98; (8)Input capacitor ripple voltage: 24V; (9)Output voltage ripple: 8V.
Features
FAN7530 features: (1)Sync-Lock Interleaving Technology for 180° Out-of-Phase Synchronization Under All Conditions; (2)Automatic Phase Disable at Light Load; (3)Dead-Phase Detect Protection; (4)2.0A Sink, 1.0A Source, High-Current Gate Drivers; (5)High Power Factor, Low Total Harmonic Distortion; (6)Voltage-Mode Control with (VIN)2 Feedforward; (7)Closed-Loop Soft-Start with User-Programmable Soft-Start Time for Reduced Overshoot.
Diagrams

| Image | Part No | Mfg | Description | ![]() |
Pricing (USD) |
Quantity | ||||||||||||
|---|---|---|---|---|---|---|---|---|---|---|---|---|---|---|---|---|---|---|
![]() |
![]() FAN7530 |
![]() Other |
![]() |
![]() Data Sheet |
![]() Negotiable |
|
||||||||||||
![]() |
![]() FAN7530M |
![]() Fairchild Semiconductor |
![]() Power Factor Correction ICs Critical Conduction Mode PFC Controller |
![]() Data Sheet |
![]() Negotiable |
|
||||||||||||
![]() |
![]() FAN7530N |
![]() Fairchild Semiconductor |
![]() Power Factor Correction ICs Critical Conduction Mode PFC Controller |
![]() Data Sheet |
![]()
|
|
||||||||||||
![]() |
![]() FAN7530MX |
![]() Fairchild Semiconductor |
![]() Power Factor Correction ICs Critical Conduction Mode PFC Controller |
![]() Data Sheet |
![]()
|
|
||||||||||||
(China (Mainland))










