Product Summary
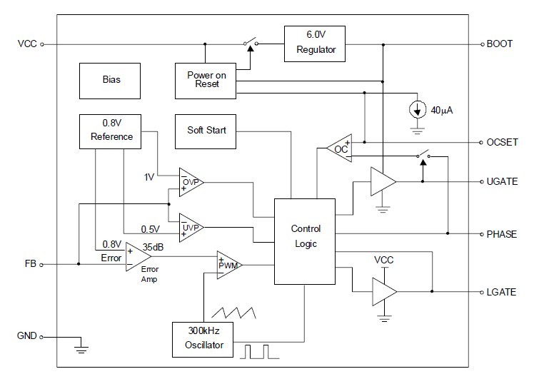
The RT9202CS is a single power supply PWM DC-DC converter controller designed to drive N-channel MOSFET in a synchronous buck topology. The IC integrates the control, output adjustment, monitoring and protection functions in a small 8-pin package. The applications of the RT9202CS include: (1)Motherboard Power Regulation for Computers; (2)Subsystems Power Supplies; (3)Cable Modems, Set Top Box, and DSL Modems; (4)DSP and Core Communications processor Supplies; (5)Memory Power Supplies; (6)Personal Computer Peripherals; (7)Industrial Power Supplies; (8)5V-Input DC-DC Regulators; (9)Low Voltage Distributed Power Supplies.
Parametrics
RT9202CS absolute maximum ratings: (1)Supply Voltage VCC: 7V; (2)BOOT & UGATE to GND: 15V; (3)Input, Output or I/O Voltage: GND-0.3V ~ 7V; (4)Power Dissipation, PD @ TA = 25℃ SOP-8: 0.625W; (5)Package Thermal Resistance SOP-8, θJA: 160℃/W; (6)Ambient Temperature Range: 0℃ ~ +70℃; (7)Junction Temperature Range: -40℃ ~ +125℃; (8)Storage Temperature Range: -65℃ ~ +150℃; (9)Lead Temperature (Soldering, 10 sec.): 260℃.
Features
RT9202CS features: (1)Operate from 5V; (2)0.8V Internal Reference; (3)Drive Two N-channel MOSFET; (4)Voltage Mode PWM Control; (5)Fast Transient Response; (6)Fixed 300kHz Oscillator Frequency; (7)Full 0~100% Duty Cycle; (8)Internal Soft Start; (9)Adaptive Non-overlapping Gate Driver; (10)Over-current Monitor Uses MOSFET RDS(ON); (11)Over-voltage Protection Uses Low-side MOSFET.
Diagrams

![]() |
![]() RT9202 |
![]() Other |
![]() |
![]() Data Sheet |
![]() Negotiable |
|
||||
![]() |
![]() RT9202B |
![]() Other |
![]() |
![]() Data Sheet |
![]() Negotiable |
|
||||
![]() |
![]() RT9204/RT9204A |
![]() Other |
![]() |
![]() Data Sheet |
![]() Negotiable |
|
||||
![]() |
![]() RT9205 |
![]() Other |
![]() |
![]() Data Sheet |
![]() Negotiable |
|
||||
![]() |
![]() RT9205A |
![]() Other |
![]() |
![]() Data Sheet |
![]() Negotiable |
|
||||
![]() |
![]() RT9206 |
![]() Other |
![]() |
![]() Data Sheet |
![]() Negotiable |
|
||||
(China (Mainland))








