Product Summary
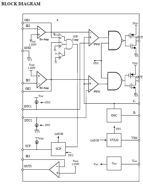
The AAT1107 provides an integrated two-channel pulse-width-modulation (PWM) solution for the power supply of DC-DC system. This device offers system engineers the flexibility to tailor-make the power supply circuitry for the specific applications.Each channel contains its own error amplifier, PWM comparator, dead-time control (DTC) and output driver. The two channels share common features of under-voltage protection, oscillator, short circuit protection and voltage reference circuit. The AAT1107 contains one step-up (boost) circuit at CH2 and one inverting (buck_boost) circuit at CH1.
Parametrics
AAT1107 absolute maximum ratings: (1)Supply Voltage VDD: 7.0 V; (2)Input Voltage (IE, DTC) VI: VDD V; (3)Output Voltage VO: VDD +0.3 V; (4)Output Current IO: -120 /+120 mA; (5)Operating Free-Air Temperature Range TC: -20 to + 85 ℃; (6)Storage Temperature Range Tstorage: -45 to + 125 ℃; (7)Power Dissipation Pd: 500 mW.
Features
AAT1107 features: (1)Complete PWM Power Control Circuitry CH1: Buck_Boost, CH2: Boost; (2)Adjustable Low Dropout (LDO) Regulator; (3)Under-Voltage Lockout (UVLO) Protection; (4)Totem Pole Output; (5)Output Short Circuit Protection; (6)Dead Time Control : 0% to 100%; (7)Wide Operating Frequency: 10kHz to 800kHz.
Diagrams

| Image | Part No | Mfg | Description | ![]() |
Pricing (USD) |
Quantity | ||||
|---|---|---|---|---|---|---|---|---|---|---|
![]() |
![]() AAT1107 |
![]() Other |
![]() |
![]() Data Sheet |
![]() Negotiable |
|
||||
| Image | Part No | Mfg | Description | ![]() |
Pricing (USD) |
Quantity | ||||
![]() |
![]() AAT1011 |
![]() Other |
![]() |
![]() Data Sheet |
![]() Negotiable |
|
||||
![]() |
![]() AAT1014 |
![]() Other |
![]() |
![]() Data Sheet |
![]() Negotiable |
|
||||
![]() |
![]() AAT1100 |
![]() Other |
![]() |
![]() Data Sheet |
![]() Negotiable |
|
||||
![]() |
![]() AAT1100-T |
![]() Other |
![]() |
![]() Data Sheet |
![]() Negotiable |
|
||||
![]() |
![]() AAT1101/A/B |
![]() Other |
![]() |
![]() Data Sheet |
![]() Negotiable |
|
||||
![]() |
![]() AAT1102 |
![]() Other |
![]() |
![]() Data Sheet |
![]() Negotiable |
|
||||
(China (Mainland))









